网站首页
关于晶锋
集团简介
组织机构
总裁致辞
晶锋荣誉
资质证书
知识产权类
集团形象
新闻动态
集团新闻
业内动态
20年专访
产品展示
电线电缆系列
仪表系列
仪表管阀件系列
桥架系列
开关柜控制柜系列
高分子材料
工程案例
电力能源行业
石油化工行业
钢铁冶金行业
水泥建材行业
啤酒造纸行业
环保能源行业
党建专栏
晶锋党建
客户反馈
客户反馈
联系我们
联系我们
人才招聘
电力电缆
电线电缆系列
仪表系列
仪表管阀件系列
桥架系列
开关柜控制柜系列
高分子材料
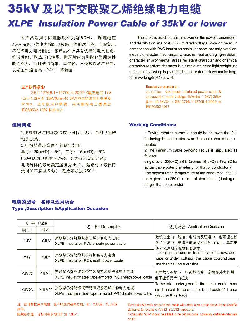
35KV及以下交联聚乙烯绝缘电力电缆
上一个:
没有了!
下一个:
交联电力电缆